紙引未來網訊 一、紙漿的生產流程
木材制成紙漿的過程工藝可大致分為機械、化學或半化學三類。根據不同工藝所得紙漿分別稱為機械漿、化學漿和化學機械漿。

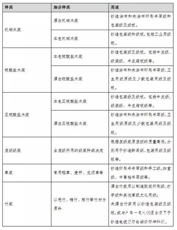
機械制漿法將木段從長度方向壓向一個濕潤粗糙、勻速旋轉的磨石上,從而將纖維從木段中分離,經篩選濃縮后制成紙漿。由機械制漿法制得的紙漿稱為機械漿,具有纖維短、破裂強度低、白度低但得率高等特點。
化學制漿法將木片浸入適當化學品的水溶液中,以高溫高壓進行蒸煮,使木片中的木素溶出,從而得到完整的纖維素,經后續工序后制成紙漿,該種方法制得紙漿稱為化學漿。硫酸鹽法和亞硫酸鹽法是兩種基本的化學制漿方法,由硫酸鹽法制得的紙漿稱為硫酸鹽木漿,由亞硫酸鹽法制得的紙漿稱為亞硫酸鹽木漿。20世紀30年代,硫酸鹽法由于可以利用各類不適用于亞硫酸鹽制漿的木材,開始逐漸占據優勢,故目前主流制漿企業多采用硫酸鹽法生產紙漿。化學漿的纖維長且破裂強度高,故用途不一。
半化學制漿法綜合了化學法和機械法。木片首先用化學品局部軟化或蒸煮,后用機械法完成其余的漿化作用,該方法制得紙漿稱為化機漿,主要用于和化學漿混合抄造涂布印刷書寫紙、未涂布印刷書寫紙和包裝用紙及紙板等。
紙漿期貨標的物漂白硫酸鹽針葉木漿(以下簡稱漂針漿)采用化學制漿法,其工業制造流程主要包括原料采貯和削片、蒸煮、洗滌、篩選、漂白、烘干、切片和打包等工序。具體制造流程中,首先取全樹長原木,將其剝皮并削成較小木片,經篩選的合格木片用氫氧化鈉(NaOH)和硫化鈉(Na2S)溶液蒸煮1至2小時。蒸煮液視有效化學成分濃度,可能補充部分回收蒸煮液以提高效率。蒸煮過程將除去木質素,使木材分解成纖維素纖維。蒸煮后的粗漿經洗漿機洗滌后,用篩漿機除去過大的碎片得到細漿。細漿經多段漂白和濃縮后,制成濕漿板并送入干燥機干燥。最后經切片和打包后,所得紙漿即可以漿包形式交貨。
圖1:漂白硫酸鹽針葉木漿制漿流程

木漿的生產過程具有循環經濟的特點,其中水資源循環利用率可超過90%,使用過的蒸煮液經蒸發、燃燒、苛化后,堿回收率可達95%以上,制漿過程剩余的有機物可以用來燃燒發電,實現能源自我供給。
不同的木漿種類,如漂針漿與漂闊漿的生產流程基本相同,主要區別在于漂針漿的生產流程相比漂闊漿多一道回收松節油的工序,且生產工藝的參數設置(如蒸煮時間)有所不同。因此,一條木漿生產線既可以生產漂針漿,又可以生產漂闊漿。但兩種漿不能同時生產,須將生產設備進行全面清洗,改變其中相關參數和部分工序之后,才能用于生產另一種漿。
二、紙漿的應用
木漿由于其纖維長、破裂強度高、拉伸強度好等特點,成紙具有耐折、耐破、撕裂強度高等特性,多用于生產涂布印刷書寫紙、未涂布印刷書寫紙、衛生用紙原紙和特種用紙原紙等紙及紙板,所得紙及紙板再經造紙廠加工后制得紙制品并流入市場,如圖書、打印紙、餐巾紙等。
非木漿由于其原材料易得、產地較近、價格低廉等因素,較多用于生產衛生用紙原紙、包裝紙及手工紙等,如本色竹漿抽紙、宣紙等。
廢紙漿根據原料質量不同,經不同工藝處理后可用于生產新聞紙、包裝紙及紙板等,如瓦楞原紙、白板紙及箱板紙等。
表1:紙漿的詳細用途







行情
訂單
廣告
我要
簽到
關注
客服
TOP
粵公網安備 44011202002240號